モダナイゼーション

ソリューション&プロダクト

モダナイゼーション

  • 1

    大規模・難易度の高い刷新も確実に遂行

  • 2

    当社独自のプロセスで業務を可視化しシステムを更改

  • 3

    AIを活用し品質・納期・コストの三拍子を実現

レガシーシステムを新しい技術やアーキテクチャに置換。保守性・生産性の向上、コスト削減、セキュリティ強化
 長年培ったプロセス製造業界の業務知識と最新技術の両面からアプローチし、お客様のシステムを安全かつ確実に刷新します。 当社独自のプロセスで業務を可視化し、運用負荷の軽減と将来の拡張性を見据えた設計で、持続可能なIT環境をご提供します。

CLOSE

こんなニーズに対応します

老朽化したシステムの刷新

老朽化したシステムの刷新

長年稼働してきたレガシーシステムを、最新の技術基盤やアーキテクチャへ移行し、保守性・信頼性を向上させます。

業務継続性を確保した段階的移行

業務継続性を確保した段階的移行

現行システムの重要機能を切り出して新環境に構築しつつ、既存の周辺機能も稼働を継続。停止リスクを最小限に抑えます。

基幹刷新で経営変革を加速

基幹刷新で経営変革を加速

老朽脱却と標準化で全社のデータ活用が進み、意思決定を迅速にする。

当社独自の業務可視化プロセスとは?

当社は、50年にわたるシステム開発の経験を活かし、業務の流れやデータ構造を明確に把握するための「業務・システム可視化プロセス」を独自に構築しています。
このプロセスでは業務内容を時系列で整理し、各業務におけるデータの流れや発生源を詳細に可視化することで既存業務の構造やレガシーシステムの課題を的確に把握します。
可視化された情報をもとに、業務に最適化されたシステムを設計・導入することでデータの有効活用を促進し、業務の効率化・標準化を実現します。
お客様の業務プロセス全体の生産性向上と、将来的な拡張性を備えたIT基盤の構築を支援しています。

例えドキュメントが存在しない場合でも、図のようなフローを用いてプログラムを読み解き、業務を把握することが可能です。
また、AIを用いてプログラムリバースを実施し、コスト削減も実現しています。

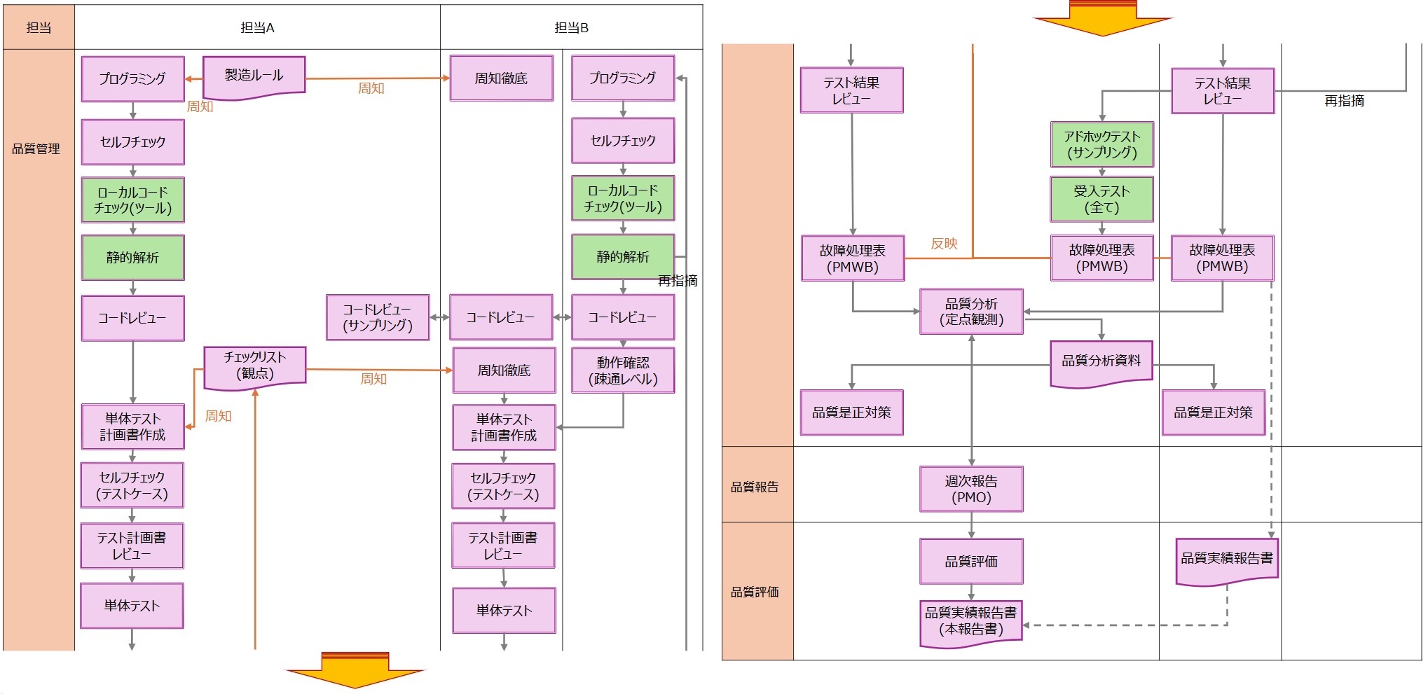
徹底した品質マネジメント/コントロール

・品質マネジメントの全体概要

近年システムのオープン化、システム化(IT化)の対象範囲の拡大、お客様のニーズの多様化などに伴い標準的な開発手順や管理手順は存在しません。
私たちはシステム開発前からそれら背景をもとに必要に応じて品質保証ストーリーを作成し、お客様のシステムに合わせた品質を担保する施策を決定します。



・システム開発での品質の作り込み

画像をクリックすると拡大表示されます


製造工程では図のような品質管理施策を行い、高品質のシステム開発を実現してます。
通常高品質なシステムを作り上げるにはコストが増加しますが、当社ではツールや静的解析を活用することでコスト削減も実現しています。

レガシーシステムのマイグレーション事例

プロセス製造業のお客様が抱えるレガシーシステムは、1990年代に当時ホストコンピュータシステムで構築された全ての業務を管理するシステムの再構築案件であり、高品質でシステムリプレースが完了した案件の1つです。

お客様の声
  • 最新技術に移管したことで技術者の確保が容易になった(情シス部門)
  • ドキュメントを刷新し、保守手順も整備できた(情シス部門)
  • データベース設計を見直したことで、データを活用しやすくなった(事業推進部門)
  • 画面操作が早くなった。また、初見でも操作しやすくなった(利用者)